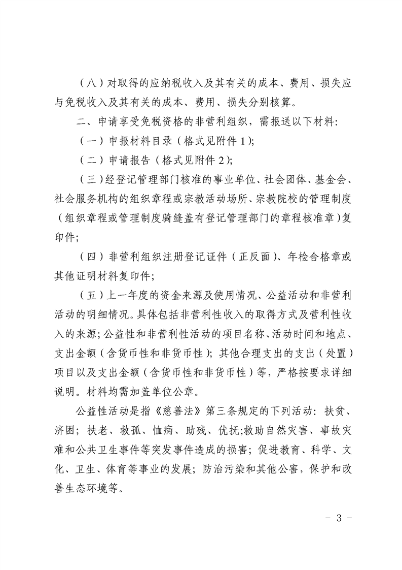
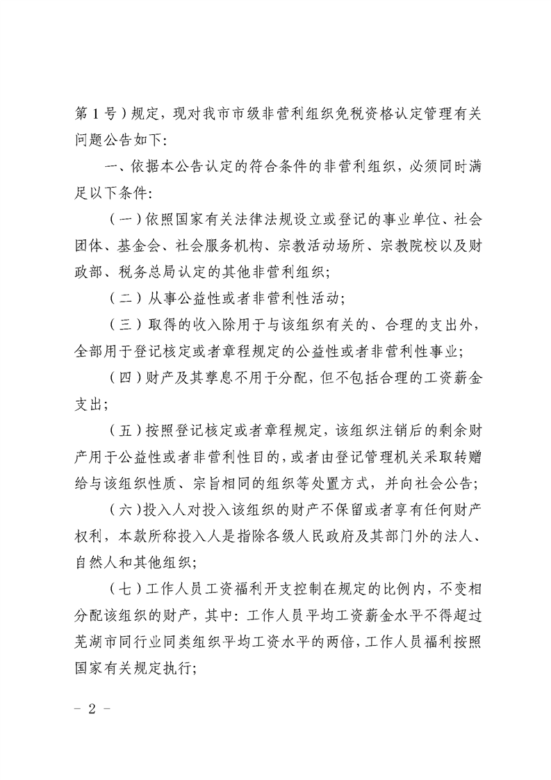
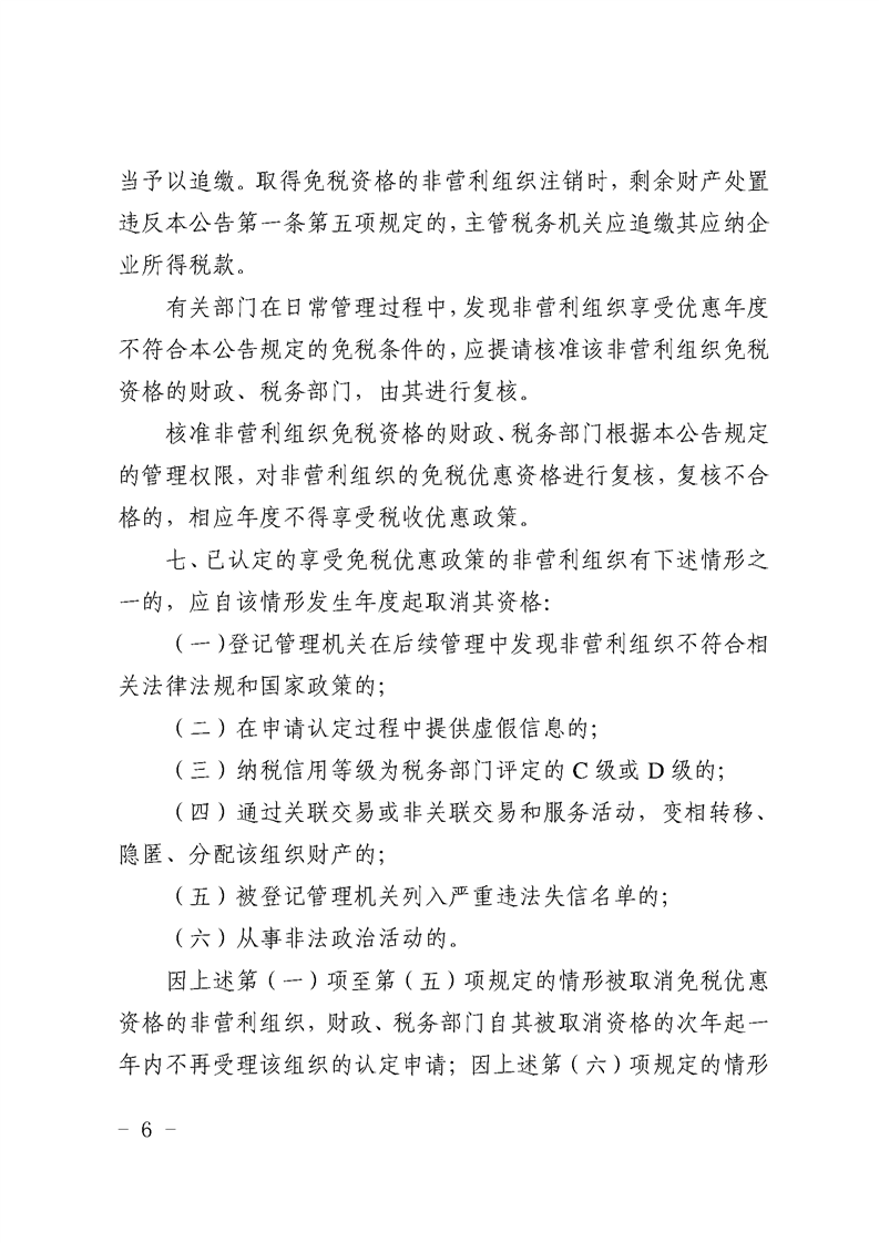
欢迎访问365bet官网注册_o365邮箱_365bet官方网址市财政局网站!
我的收藏
|
智能
问答
首页
首页
机构概况
新闻中心
政府信息公开
政务服务
政民互动
当前位置:
首页
> 365bet官网注册_o365邮箱_365bet官方网址市财政局
>
减税降费
索
引
号:
003010693/202206-00039
信息分类:
减税降费
发布机构:
365bet官网注册_o365邮箱_365bet官方网址市财政局
成文日期:
文 号:
365bet官网注册_o365邮箱_365bet官方网址
发布日期:
2022-06-13
关键词:
名 称:
365bet官网注册_o365邮箱_365bet官方网址市财政局国家税务总局365bet官网注册_o365邮箱_365bet官方网址市税务局关于市级非营利组织免税资格认定有关事项的公告
索
引
号:
003010693/202206-00039
信息分类:
减税降费
发布机构:
365bet官网注册_o365邮箱_365bet官方网址市财政局
生成日期:
2022-06-13
名 称:
365bet官网注册_o365邮箱_365bet官方网址市财政局国家税务总局365bet官网注册_o365邮箱_365bet官方网址市税务局关于市级非营利组织免税资格认定有关事项的公告
生效时间:
有效
文 号:
关
键
词:
365bet官网注册_o365邮箱_365bet官方网址
发布时间:2022-06-13 15:18
信息来源: 365bet官网注册_o365邮箱_365bet官方网址市财政局
阅读次数:
字体:【
大
中
小
】
扫一扫在手机打开当前页
打印本页
关闭本页